Instance Verification Kit (IVK)
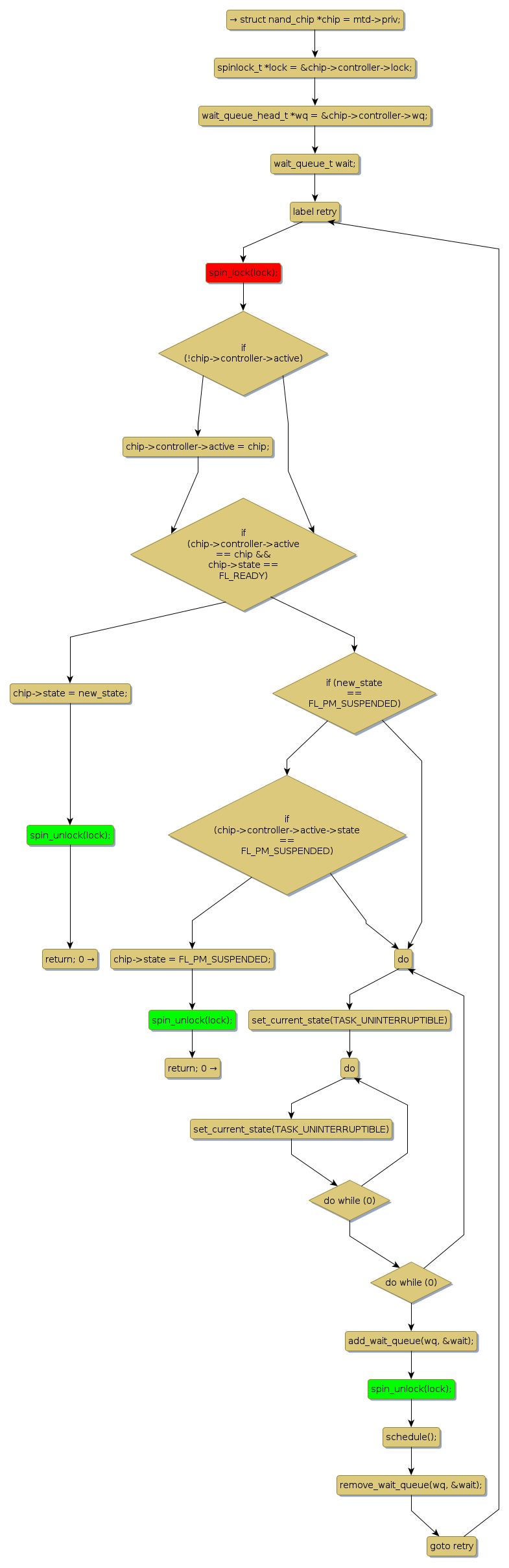
spin lock @ [21445+16+/linux-3.19-rc1/drivers/mtd/nand/nand_base.c]
Instance Signature: lock
|
The Matching Pair Graph:
|
|
Function Name
|
Control Flow Graph (CFG)
|
Events Flow Graph (EFG)
|
Source Correspondence
|
|
nand_get_device
|
|
|
[21217+15+/linux-3.19-rc1/drivers/mtd/nand/nand_base.c]
|